美联储会议纪要确认即将放缓加息,美元指数跌破106关口,COMEX黄金突破1750 美元,美债10年期回落至3.70%。
基本面方面,美国MarkitPMI数据全面走弱,当周初请和续请失业金人数超出市场预期,弱于上期,但耐用品订单意外走强,表现较为坚挺,从侧面反应说明美联储持续大幅度的加息效果正在起作用。



编 制:
刘广远 分析师 F03088857
曹晓军 首席分析师 F3008012/Z0010934
免责声明: 本报告中的信息均来源于公开可获得资料,华安期货投资咨询部力求准确可靠,但对这些信息的准确性及完整性不做任何保证,据此投资,责任自负。本报告不构成个人投资建议,也没有考虑到个别客户特殊的投资目标、财务状况或需要。客户应考虑本报告中的任何意见或建议是否符合其特定状况。
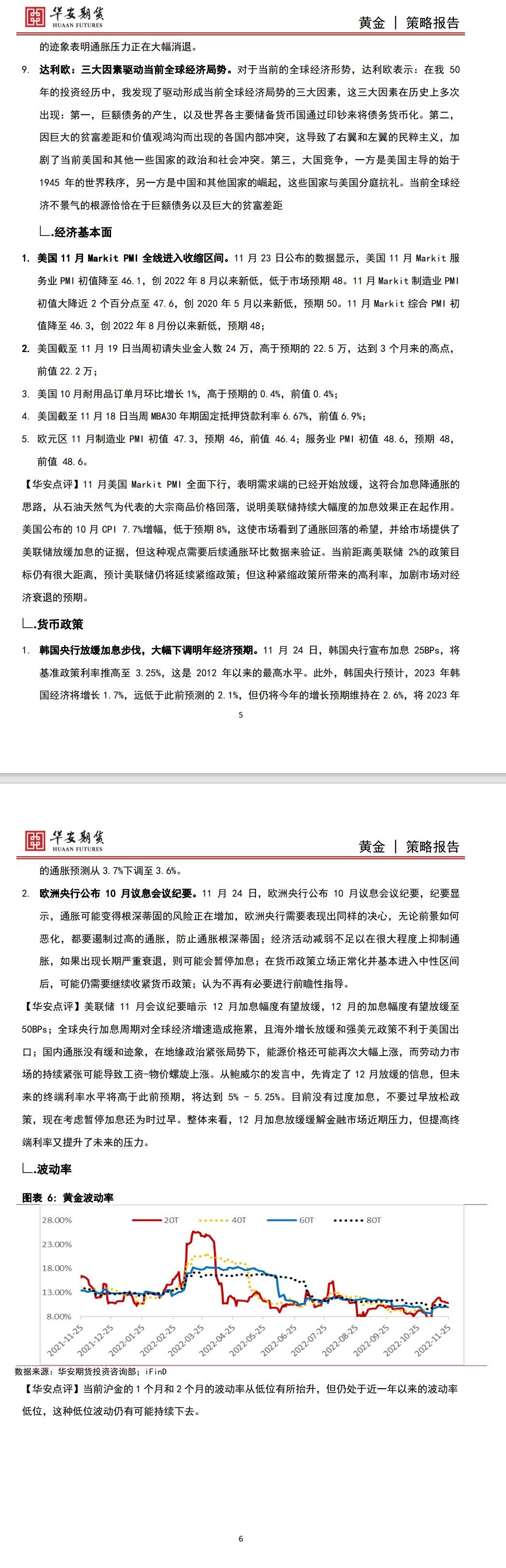
华安期货公司授权文本由“专注期货开户交易及专业行情分析资讯网站”:【一期货 www.1qh.cn】转发