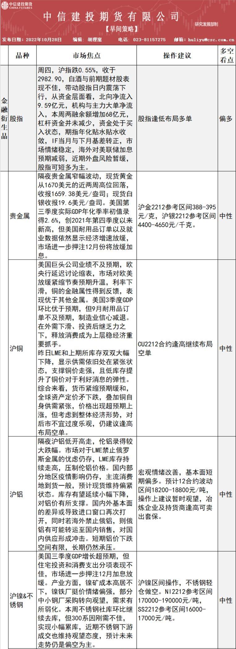
股指:周四,沪指跌0.55%,收于
2982.90,白酒与前期题材股表
现不佳,带动股指日内震荡下
行,从资金层面看,北向净流入
9.59亿元,机构与主力大单净流
入,本周两融余额增加68亿元,
杠杆资金并未减少,资金处于买
入状态,期指年化贴水贴水收
敛,IF当月与下月基差转正,市
场情绪稳定,海外对美联储加息
预期减弱,近期外盘风险暂缓,
股指可短多为主。
沪铝:隔夜沪铝低开高走,伦铝录得较
大跌幅。市场对于LME禁止俄罗
斯金属的忧虑仍存,LME库存持
续走高,压制伦铝价格。国内部
分地区疫情影响仍存,主流消费
地到货一般,预计现货维持偏紧
状态。库存有望延续小幅下降,
对铝价有所支撑。国内外基本面
的差异或导致进口窗口再次打
开,同时若海外禁止俄铝,则俄
铝有可能转运至国内销售,对国
内供应形成冲击。短期铝价下跌
空间有限,长期仍然承压。
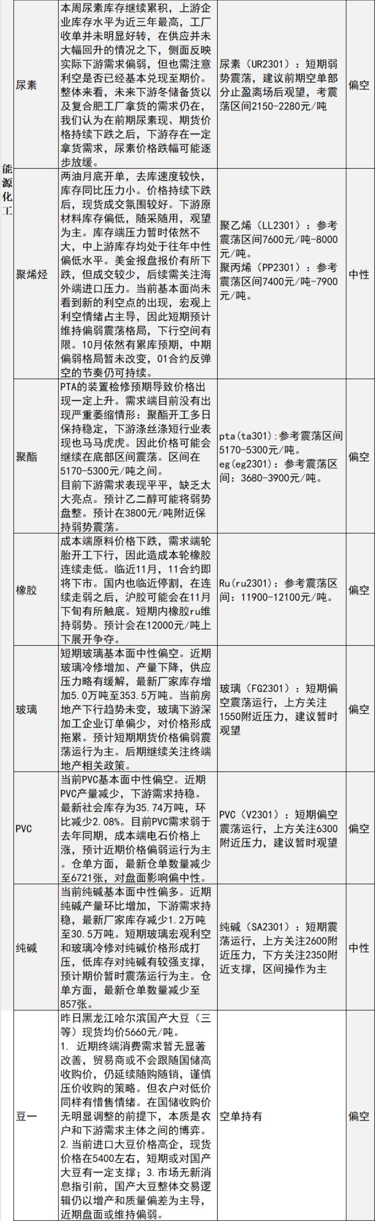
油脂:伴随着菜油11合约多头减
仓,在未来菜籽到港增长预期压
制下,菜油其他合约上行动能有
所不足,呈现冲高回落走势。昨日人民币显著升值带来大豆
榨利的明显改善,套保盘入场打
压豆类走势。




中信建投期货公司授权文本由“专注期货开户交易及专业行情分析资讯网站”:【一期货 www.1qh.cn】转发