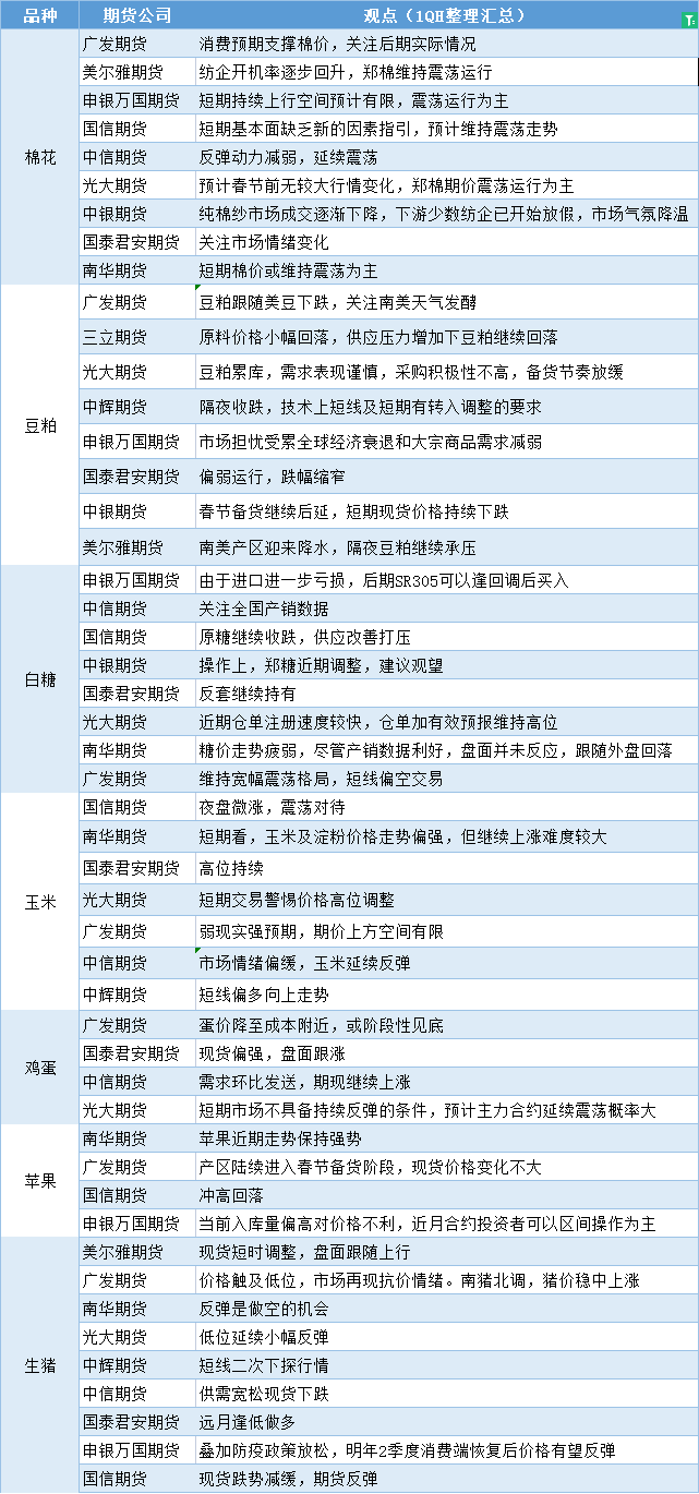
期货公司观点汇总一张图:1月6日农产品(棉花、豆粕、白糖、玉米、鸡蛋、生猪等) Posted on Jan 06, 2023 Jan 06, 2023 汇通财经APP讯——期货公司观点汇总一张图:1月6日农产品(棉花、豆粕、白糖、玉米、鸡蛋、生猪等) 标题: 期货公司观点汇总一张图:1月6日农产品(棉花、豆粕、白糖、玉米、鸡蛋、生猪等) 地址: jnwq0531.cn/article/1426.html