汇通财经APP讯——贵金属:原油市场价格大跌,整体金融市场体现出避险的交易需求,贵金属基本面多空交织,维持高位震荡。
铜:全球经济至暗时刻未过,经济活动持续萎靡,市场继续做多意愿明显下降,基本面需求转弱驱使铜价走势偏弱,预计价格仍有下行空间。
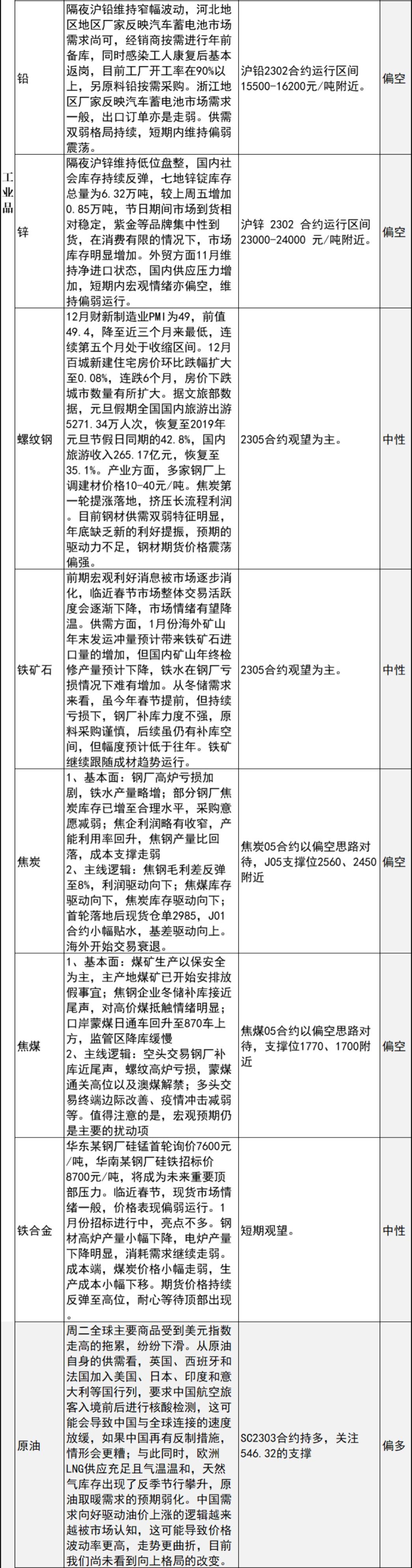
锌:外贸方面11月维持净进口状态,国内供应压力增加,短期内宏观情绪亦偏空,维持偏弱运行。
铅:供需双弱格局持续,短期内维持偏弱震荡。
钢矿:钢材供需双弱特征明显,年底缺乏新的利好提振,预期的驱动力不足,钢材期货价格震荡偏强;铁矿继续跟随成材趋势运行。
双焦:煤矿生产以保安全为主,主产地煤矿已开始安排放假事宜;焦钢企业冬储补库接近尾声,对高价煤抵触情绪明显。







中信建投期货公司授权文本由“专注期货开户交易及专业行情分析资讯网站”:【一期货 www.1qh.cn】转发