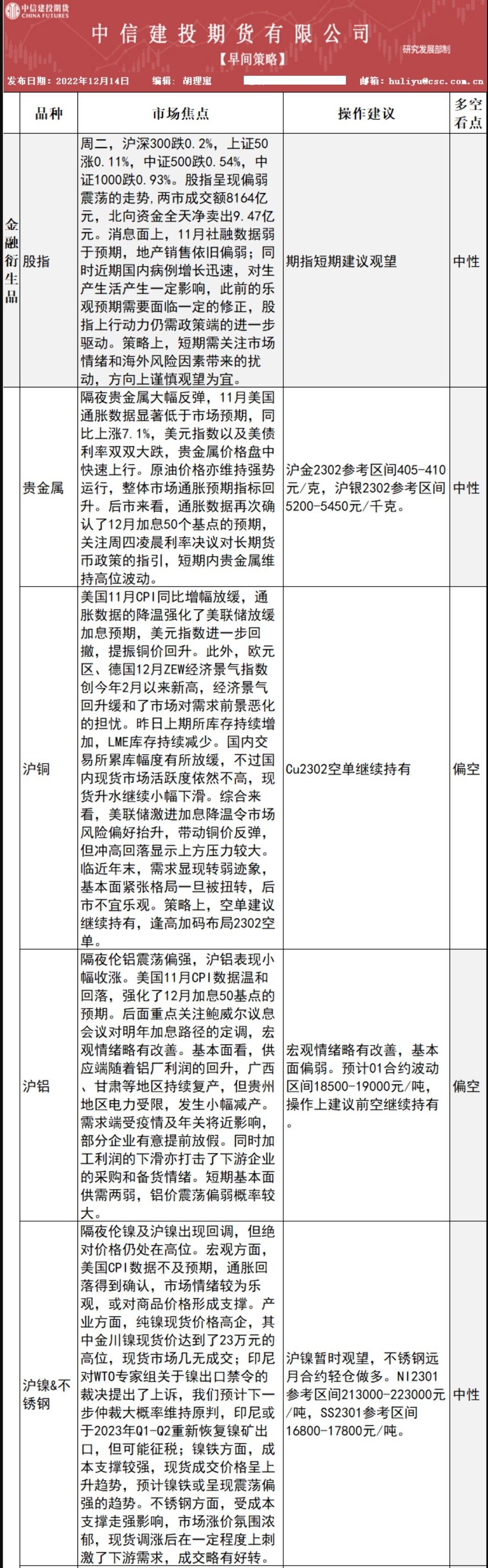
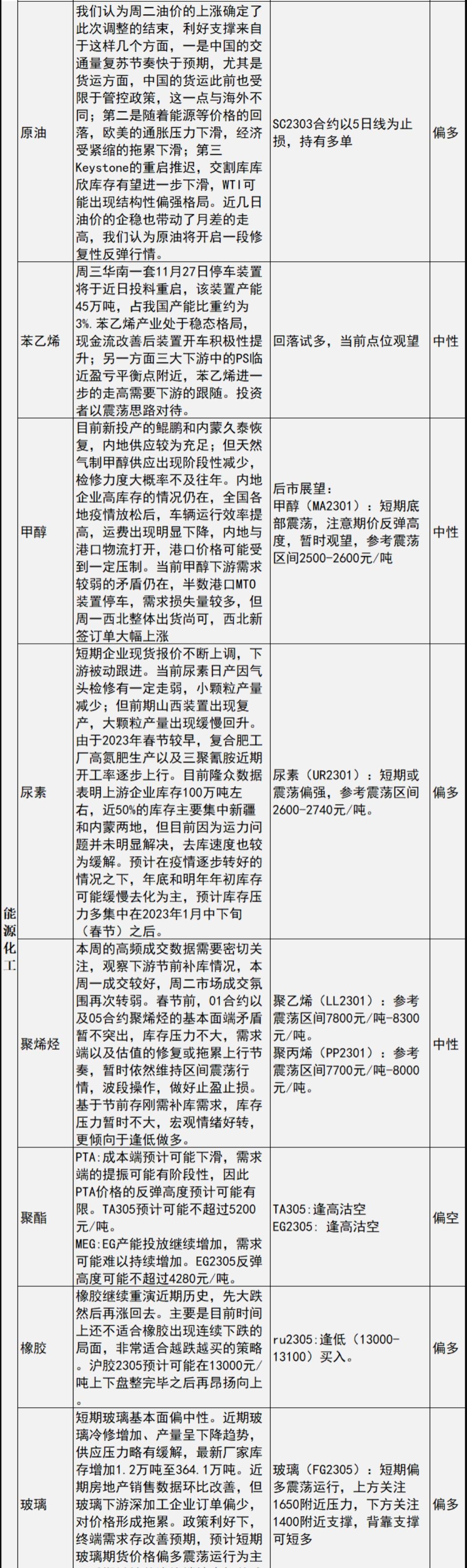
汇通财经APP讯——原油:原油价格亦维持强势运行,整体市场通胀预期指标回升。短期基本面供需两弱,铝价震荡偏弱概率较大。
贵金属:通胀数据再次确认了12 月加息50个基点的预期,关注周四凌晨利率决议对长期货币政策的指引,短期内贵金属维持高位波动。
铝:隔夜伦铝震荡偏强,沪铝表现小幅收涨。
铜:临近年末,需求显现转弱迹象,基本面紧张格局一旦被扭转,后市不宜乐观。策略上,空单建议继续持有,逢高加码布局2302空单。
镍:成本支撑较强,现货成交价格呈上升趋势,预计镍铁或呈现震荡偏强的趋势。
不锈钢:受成本支撑走强影响,市场涨价氛围浓郁,现货调涨后在一定程度上刺激了下游需求,成交略有好转。







中信建投期货公司授权文本由“专注期货开户交易及专业行情分析资讯网站”:【一期货 www.1qh.cn】转发