汇通财经APP讯——周五(1月6日)亚洲时段,现货黄金震荡上涨,逢低买盘和技术面超跌反弹需求给金价提供支撑,目前交投于1836.65美元/盎司附近。多位美联储官员倾向于进一步加息且较长时间维持较高利率...
汇通财经APP讯——周五(1月6日)亚洲时段,现货黄金震荡上涨,逢低买盘和技术面超跌反弹需求给金价提供支撑,目前交投于1836.65美元/盎司附近。多位美联储官员倾向于进一步加息且较长时间维持较高利率...
汇通财经APP讯——今年元旦,欧洲多国录得了有史以来最高的元旦气温纪录, 标志着欧洲今年初可能迎来暖冬。 而据气象预报公司等预计,欧洲的温暖气候将至少持续至1月底,并且可能令欧洲迎来数十年来最温暖的1...
汇通财经APP讯——全球最大的原油出口国沙特阿拉伯周四下调了销往其主要市场亚洲和欧洲的原油售价,这表明随着全球经济增长放缓,原油需求仍然低迷。沙特国家石油公司沙特阿美(Saudi Aramco)下调了...
汇通财经APP讯——北京时间1月6日(周五)21:30,美国将公布12月非农报告。市场分析师Yohay Elam称,美国非农就业数据在过去8个月里好于经济学家的预期,因此不能排除再次惊喜的可能性。具体...
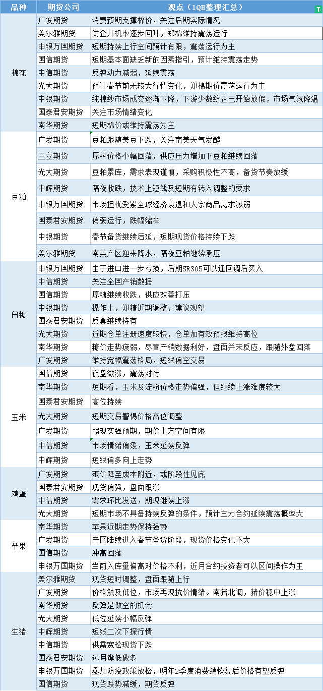
汇通财经APP讯——铜:低库存叠加经济仍处在博弈阶段,铜价大跌后迎来反弹,但市场对经济衰退的担忧及铜市持续累库,预计价格上方空间有限,后市不宜过度乐观。铝:当前电解铝成本高企,而在价格回落之后,下游采...
汇通财经APP讯——货币:欧元/美元阻力位2:1.0630阻力位1:1.0550即期价格:1.0521支持位1:1.0500支持位2:1.0460美元指数周四(1月5日)创四周新高,当日涨幅达0.83...
汇通财经APP讯——周四(1月5日)美市盘中,由于交易员在金价升至6月以来的最高价后获利了结,黄金价格回落。此外,当日美国公布了强劲的ADP私企就业数据以及美联储官员出来放鹰,黄金加速回落,刷新日低至...
汇通财经APP讯——现货黄金连续第三周上涨,盘中创6月中旬以来新高至1865.04美元/盎司。本周公布的美国12月非农数据证实就业市场确实在放缓,尤其薪资数据显著走低,进一步缓解了美联储加息压力。但美...
汇通财经APP讯——周五(1月6日)当周美元指数震荡攀升,势将连续两周上涨。一系列强劲的就业数据凸显出美国劳动力市场仍然紧俏,在美联储努力降低顽固的高通胀之际,就业市场吃紧可能迫使美联储维持积极加息路...
汇通财经APP讯——北京时间周五(1月6日),美国劳工统计局将10月份非农新增就业人数从28.4万人修正至26.3万人;11月份非农新增就业人数从26.3万人修正至25.6万人。修正后,10月和11月...
汇通财经APP讯——北京时间周五(1月6日)21:30,美国劳工部发布12月非农就业数据走低,薪资年率大幅低于预期值和前值,夯实了美联储进一步放慢加息步伐的前景。截至发稿,现货黄金一度跳升逾8美元至1...
汇通财经APP讯——日前,挪威国家石油公司(Equinor)首席执行官Anders Opedal警告,由于来自俄罗斯的天然气供应不足,欧洲各国政府争相补充储备,欧洲天然气市场2023年可能仍将紧张。E...